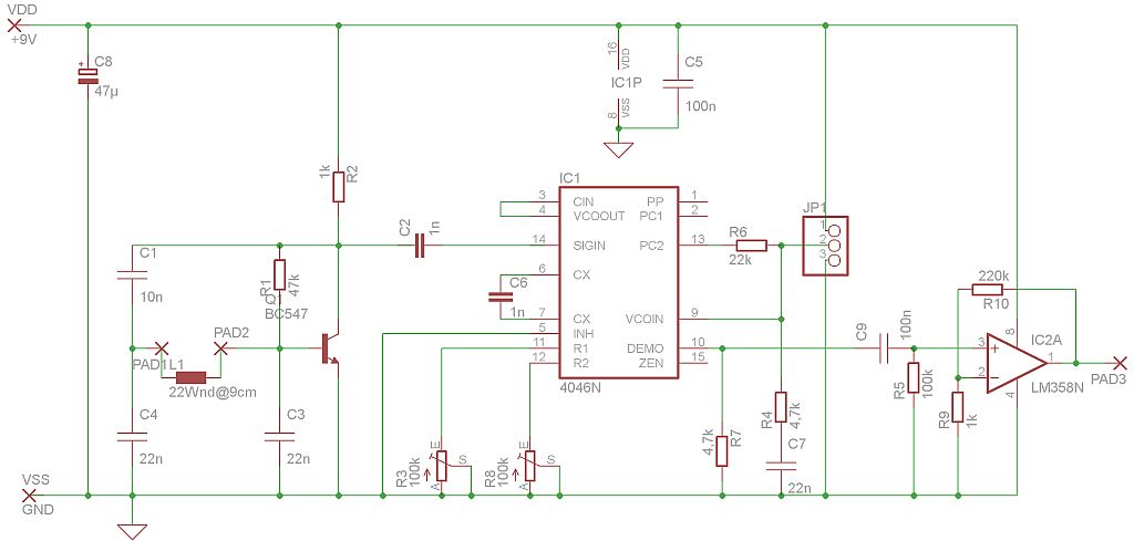
Vor meinem Urlaub hatte ich vergessen, die bestellten CA3130 zu bezahlen, nun sind sie noch nicht da. Aber evtl. reicht auch ein LM358: mit dem hab ich einen Hochpass (100nF/100kOhm -> f_g = 16 Hz) mit 200facher Verstärkung an Pin10 gehängt und ich bekomme damit einen Puls, wenn ich eine Pfeilspitze durch die Spule fallen lasse
Der Puls ist mit >100ms noch viel zu lang, aber daran kann man noch optimieren.
(hab jetzt eine 20 Wnd. Spule mit 9 cm die auf 160kHz schwingt)
Grüße
Archerbald
